当前位置:
关于公布应急管理部门权责清单动态调整情况的公告


发布时间:2023-12-27 11:09 字号:[ ] 视力保护色:


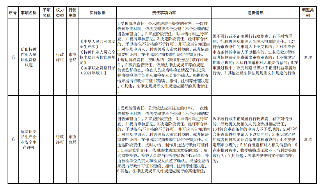
依据定西市人民政府办公室印发的《定西市人民政府办公室关于公布定西市行政许可事项清单(2023年版)的通知》( 政办发〔2023〕85),现对市级应急管理部门权责清单进行动态调整。此次调整涉及应急管理部门2项行政事项,其中新增1项,取消1项。现对调整情况予以公布。

监督电话:市应急管理局 8315050

    附件:《定西应急管理局权责清单调整目录》

                         2023年1226


定西市应急局权责清单调整目录(1).xlsx



责任编辑:市应急管理局
分享到:
[ 打印本页 | 关闭窗口 ]
Produced By 大汉网络 大汉版通发布系统